关于开展有奖发票活动有关事项的公告
国家税务总局山东省税务局
关于开展有奖发票活动有关事项的公告
2019年第7号
为维护纳税人合法权益,鼓励消费者索取发票,规范发票开具和使用,自2019年7月1日起,山东省(不含青岛)开展有奖发票活动。现将有关事项公告如下:
一、有奖发票是指购买方取得由增值税发票管理新系统开具并经过验证,通过有奖发票管理系统参与有奖活动的增值税普通发票(含增值税卷式普通发票)、增值税电子普通发票(以下简称“普通发票”)。
二、有奖发票的范围
2019年7月1日起山东省(不含青岛)住宿业、餐饮业、商业三类行业和加油站纳税人通过增值税发票管理新系统开具的,并经过增值税查验平台或税控系统验证的普通发票。
具有下列情形之一的普通发票,不能参加开奖:
(一)票面金额增值税卷式普通发票(含税)、增值税电子普通发票和增值税普通发票(不含税)50元以下;
(二)红字普通发票;
(三)代开的增值税普通发票;
(四)票面有“收购”字样的普通发票;
(五)开奖时已作废的普通发票;
(六)自开票之日起超过180天的普通发票;
(七)受票方为单位和非正常户开具的普通发票不参与二次开奖。
三、有奖发票实行两次开奖
第一次开奖为即开即奖。购买方取得普通发票后,通过山东省财政厅、国家税务总局山东省税务局微信公众号、支付宝APP进入有奖发票管理系统,参与发票查验和即时开奖。第一次开奖的中奖奖金通过电子支付方式(支付宝或微信)即时给付中奖者。
第二次开奖为定期开奖,开奖周期为一个月。同时满足下列条件的普通发票进入二次待开奖普通发票库,参与定期开奖:
(一)参与第一次开奖的;
(二)购买方为个人的;
(三)经过系统校验后的;
(四)在有奖发票管理系统中进行实名制注册。
除现场公布中奖结果外,购买方可以通过山东省财政厅(http://czt.shandong.gov.cn)、国家税务总局山东省税务局(http://www.sd-n-tax.gov.cn)官方网站查询第二次开奖结果。
四、奖项设置
即开即奖共设置五个等级奖项:一等奖100元,二等奖50元,三等奖10元,四等奖5元,五等奖2元。
定期摇奖共设置三个等级奖项:一等奖2个,奖金各30万元;二等奖5个,奖金各5万元;三等奖10个,奖金各1万元。
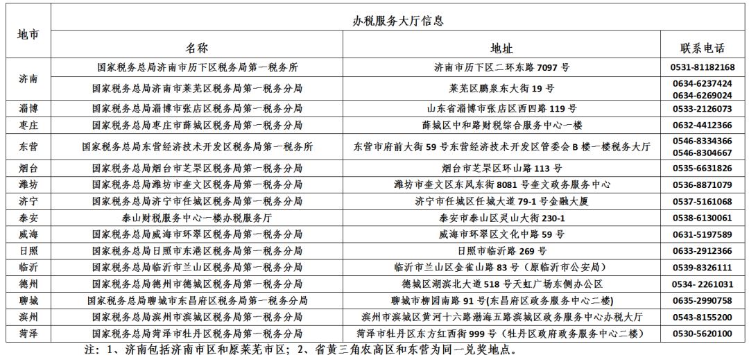
五、定期开奖中奖名单公布后2个工作日内,由12366纳税服务热线通过电话通知中奖者并预约兑奖地点。兑奖地点详见公告附件《全省有奖发票定期摇奖兑奖地点》。
六、12366纳税服务热线通过电话联系不到而无法预约兑奖地点的,中奖者一律到济南市设立的兑奖地点(国家税务总局济南市历下区税务局第一税务所)进行兑奖。
七、定期开奖的中奖者应在开奖结果公布之日起60日内到全省各地市设立的有奖发票定期摇奖兑奖地点兑奖,逾期未兑奖视为放弃。
八、定期开奖兑奖时,中奖者应提供身份证明、有奖发票系统采集的手机号码、中奖发票,供税务机关核对。中奖发票为增值税普通发票(含增值税卷式普通发票)的,应提供中奖发票的发票联原件;中奖发票为增值税电子普通发票的,应提供中奖发票版式文件的打印件。由中奖者签字确认后,中奖者身份证明复印件、中奖发票的发票联复印件或版式文件的打印件,留存税务机关备查。
九、定期开奖的中奖者兑奖时,应当如实提交有关资料,对其提供资料实质内容的真实性负责;委托他人办理的应提供合法的书面委托材料和受托人身份证明。
十、因玷污损坏等原因不能正确识别的普通发票不予第二次兑奖。
十一、兑奖者领取第二次开奖奖金时,应按现行税收法律法规缴纳个人所得税。为了便利纳税人,也可以由税务机关代扣代缴个人所得税,税后中奖奖金以电汇的形式转账给中奖者。
十二、销售方拒绝向购买方提供发票或提供虚假发票的,购买方可向税务机关进行投诉举报。
十三、本公告自2019年7月1日起执行。
十四、本公告由国家税务总局山东省税务局负责解释。
附件:《全省有奖发票定期摇奖兑奖地点》
国家税务总局山东省税务局
2019年6月28日
附件
全省有奖发票定期摇奖兑奖地点

打印
关闭